MAHLAHLE – Associação Para a Promoção e Desenvolvimento da Mulher, é uma
Organização Não-Governamental Moçambicana, sem fins lucrativos, com 24 anos de
existência marcados pela implementação contínua de projetos. Atualmente, está
presente nas províncias de Inhambane (sede da organização), Sofala e Cabo
delgado.
Foi fundada em 1997 impulsionada para responder a situação humanitária pós-
guerra civil que terminou em 1992, depois de 16 anos. Com o tempo, foram surgindo
demandas sociais que imperaram para a redefinição do foco da organização,
passando a organização a integrar mandato duplo (Humanitário e Desenvolvimento)
com ênfase nas áreas de educação regular e profissionalizante para geração de
renda, saúde, agricultura e segurança alimentar, água e saneamento numa
perspetiva de ação humanitária e desenvolvimento comunitário, combinadas com
ações de advocacia mediante uma estratégia de responsabilização social.
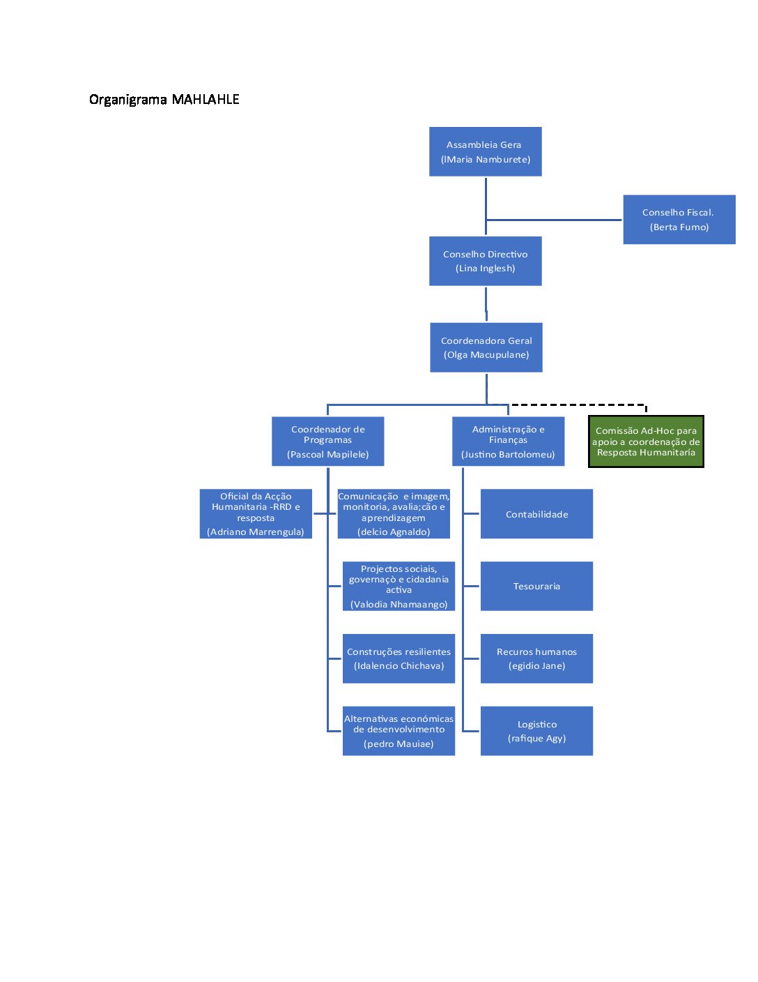
Tem uma estrutura organizacional com separação de poderes entre os diferentes
órgãos sociais. Ao longo dos tempos a organização produziu manuais de
procedimentos administrativos e financeiros bem como políticas orientadas tais com,
a Política de ética/antifraude, política de género e inclusão social, politica proteção á
criança, política de Custos compartilhados entre outras.
A MAHLHLE realiza auditoria anuais usando auditores de credibilidade internacional
tais como a KPMG, Ernest & Young, Delloite e BDO. Nos últimos anos os relatórios
não apresentam incidentes ainda assim, são usados a par das avaliações das
capacidades organizacionais realizadas pelos parceiros para atualizar as ferramentas
de gestão da organização.
Os parceiros que realizaram avaliação das capacidades da MAHLAHLE nos últimos
anos são; O PNUD cuja avaliação foi feita através de uma empresa especializada; A
OXFAM, A PACT; A PLAN e a Counterpart Internacional.
A organização possui inserção e credibilidade junto das comunidades, doadores
(recentemente foi classificada como uma organização de baixo risco e por isso
cadastrada no sistema do PNUD na categoria de organizações elegíveis para
receber fundos), Governo e comunidades com as quais já trabalhou, fruto da sua
abordagem respeitadora dos direitos humanos e padrões internacionalmente aceites.
Possui pessoal sénior com qualificações superiores e larga experiência de trabalho
com as Organizações da Sociedade Civil.

![Organigrama MAHLAHLE REV[4499]](https://mahlahle.org.mz/wp-content/uploads/edd/2022/10/Organigrama-MAHLAHLE-REV4499-pdf.jpg)